Dream Tee mockup

Paws & Places

Location finder app to discover dog-friendly places and businesses in different parts of town.

App Design
Copywriting
Your Photo

Overview

We're on a mission to make life easier for dog owners in Vancouver! From cozy cafes to scenic parks and everything in between, we've got you covered! Our goal is to make planning outings with your pup a breeze, so you can both have a great time exploring the city together.

Role

UX/UI Designer — I led user research, crafted wireframes and prototypes, and created a visual identity that reflects both empowerment and luxury.

Timeline

January 2025 – March 2025

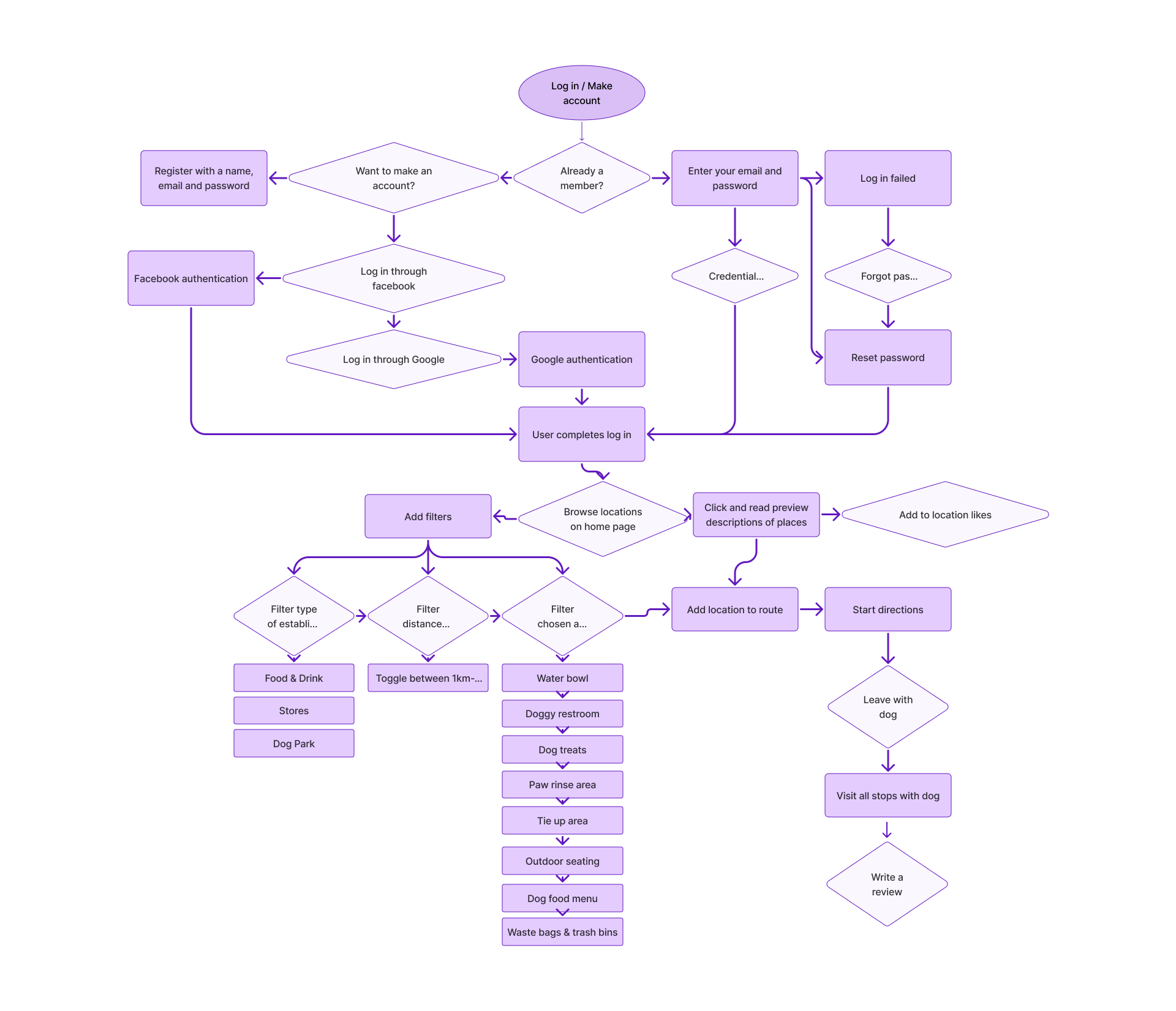
User Flow Image
THE ISSUE

Dog owners in Vancouver often struggle to find easily accessible information about pet-friendly places to bring their furry friends. The lack of a centralized resource for this information can leave them feeling frustrated and even guilty, as they strive to include their pets in as many activities and outings as possible.

PROBLEM STATEMENT

Dog owners in Vancouver often struggle to find easily accessible information about pet-friendly places to bring their furry friends. The lack of a centralized resource for this information can leave them feeling frustrated and even guilty, as they strive to include their pets in as many activities and outings as possible.

creatorkit
creatorkit
RESEARCH

What stops dog owners from not brining their pets with them on their outings?

From my research, I found that dog owners really want to know about places to bring their pet, but the information is often limited to calling or looking up a specific place. A few opportunities for an app include showing all pet-friendly places on one platform, giving people the choice to stop at many locations with their pet.
creatorkit
My research led me to wonder..
After researching popular dog-friendly location apps, I found that it is important to have a short bio of the place for users to click in and out of, as well as having live filters on the location app to make it easier to find multiple categories of pet-friendly places.
creatorkit
Sketching Solutions
Brainstorming the app through sketching low-fidelity wireframes and then refining.
creatorkit
creatorkit

Ideation

creatorkit

Solution

User Flow Image User Flow Image User Flow Image User Flow Image User Flow Image User Flow Image User Flow Image
Next Project